A start-up reached out to me with concerns about conversion for their website as they began planning for the next stage of product release. Their bounce rate was significant at around 65% as a minimum with some pages (including high value) as high as 80%. In addition, most of their site traffic was driven to specific pages as direct links from LinkedIn marketing campaigns, leading to very little further exploration about the company's offerings.
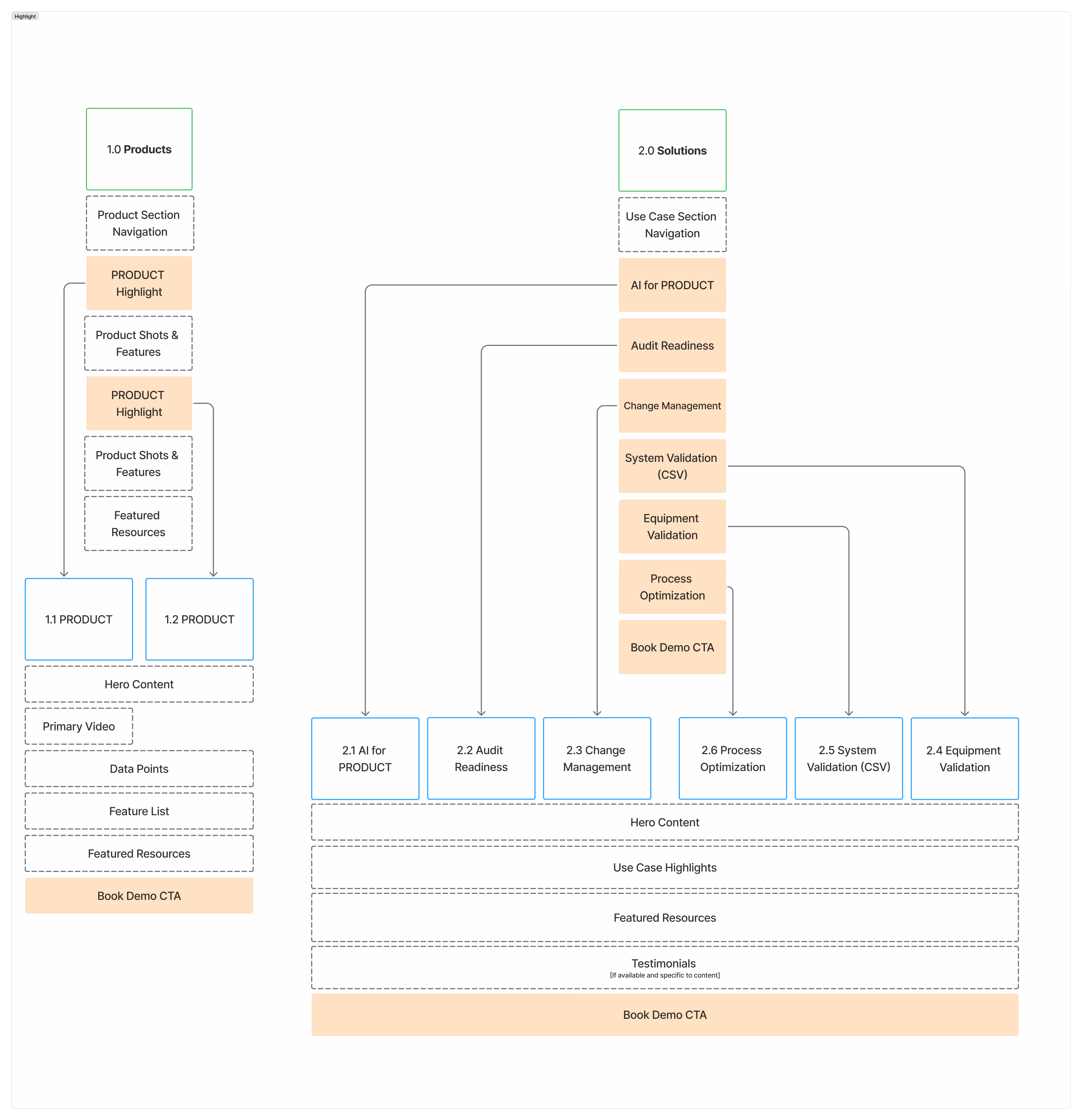
The client asked for the site to be audited and the navigation reconfigured. It was a fairly straightforward sounding request, but in a category I had never yet worked in, there was a lot to learn in a short time. I began with a competitor audit, current site audit, and current navigation assessment.
